移民局針對不同人群赴澳受影響的相關問題最新回應!
點擊率:1636
受新冠肺炎影響,
留學生如何赴澳入學?
各簽證持有者如何順利返澳?
當前申請澳洲簽證有何影響?
毫無疑問,這是朋友們當前最急切關注的問題。
日前,我們已經了解到澳洲延長了入境禁令的時間。17日,移民局再次對相關入澳受影響的問題做出了回應。小編附上全文,供大家查閱!
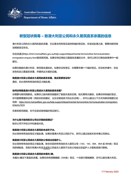
澳大利亞公民和永久居民的直系親屬赴澳,請看下圖↓↓

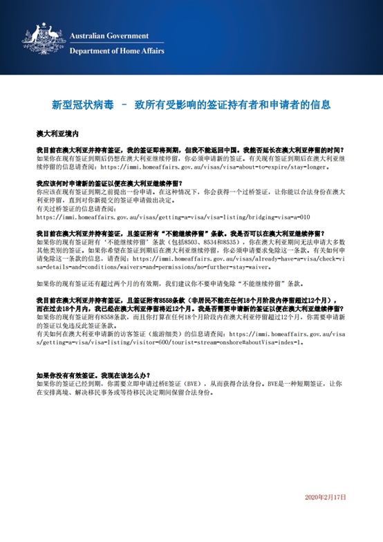
受影響的澳洲簽證持有者和申請者,請看下圖↓↓


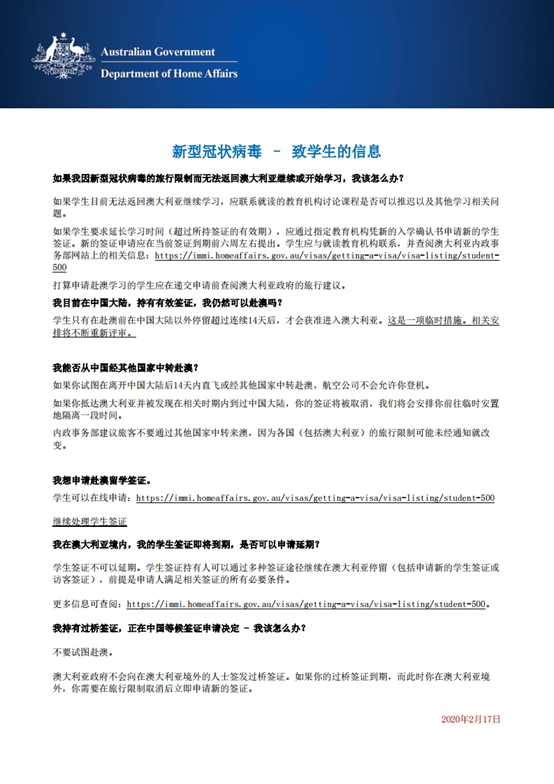
留學生赴澳,請看下圖↓↓


大家關心的問題在上述文件中都能找到相關解答。
上周末,相信大家也從各處聽說了從第三國赴澳的成功案例,小編在此提醒大家注意,所有條款都是臨時性的,有隨時調整的可能。所以如非緊急赴澳,請不要貿然行動。
飛克移民會和大家一起持續關注澳洲方面的消息,請大家保持心態平穩,耐心等待。在此期間有任何移民或簽證問題,還是可照常咨詢我們解答和辦理。我們一起祈禱這場疫情早日結束,一切回歸正常!





